






课程价值
写一手好字,能体现人的性情和文化素养。立人书法明确提出“尊重规律,以爱为本,有序学习,写字立人”的教育主张,根据学生认知、审美、生理特点,从写字、认知规律出发,运用现代教育技术和趣味教学方法,有效培养学生的认真的学习态度、观察力、专注力、细致、耐心、自信心等优秀的学习品质,促进学生人文素养和艺术素养的全面提高。
授课教师介绍
杨雪姣,毕业于天津美术学院国画系书法专业。2010年毕业后从教至今,热忱的对待教育工作,获得了家长学员的肯定。所教学生在全国书画比赛中多次获奖,个人也获得优秀指导老师奖。无锡市书协会员,无锡市美协会员,无锡市青年书协理事。
学生作品




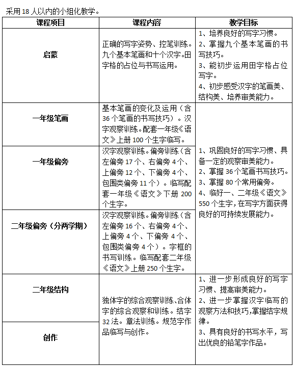
课程分阶

常见疑问
1
Q:现在一年级,哪个层次合适?
A:建议报一年级偏旁活动(1511),按偏旁部首归纳生字,配套一年级下册生字练习。
2
Q:现在二年级,哪个层次合适?
A:可以选择二年级结构活动(1510/1512两个时间,进度同步),整理结构的同时,会增加二年级下册的生字练习。如果一年级的时候练过字,就要坚持再巩固练习,不然一年级打下的基础就白费了;如果之前没有练过字,更是要赶紧练习,掌握一个正确的书写方式。
3
Q:三年级及以上的孩子,哪个层次合适?
A:三年级以上的孩子,如果之前学过有基础,建议报创作活动(1513),书写诗词的内容。如果没有正规练习过,建议报二年级结构活动(1510/1512)。或者有需要学习多种书体参加考级的同学,也可以报名创作活动(1513)。
咨询电话:18951504281(杨老师)
报名方式
1、点击文字最下方“阅读原文”,或关注“无锡少年宫”微信公众号并点击“培训报名”内的“报名入口”,或打开网报系统链接https://wxsng.mrcloudsys.com/mobile
2、在报名系统内点击底部菜单“报名”,在“本部”-“视觉艺术”-“硬笔书法(立人)”内搜索课程。